近日,北京大学朱瑞研究员、龚旗煌院士课题组针对钙钛矿薄膜中过量碘化铅的“双刃剑”效应,创新地开发了一种化学抛光剂,成功地实现了钙钛矿薄膜表面的碘化铅晶体去除,并获得了光电转换效率为24.50%的高性能钙钛矿太阳能电池,相关研究成果在线发表于《美国化学会志》(Journal of the American Chemical Society)。该项工作也得到了北京大学长三角光电科学研究院的支持,朱瑞研究员为光电院能源光电子研究室主任,龚旗煌院士为光电院理事长、首席科学家。
新闻来源:教育部纳光电子前沿科学中心
原标题:成果丨中心朱瑞研究员、龚旗煌院士课题组在钙钛矿薄膜表面化学抛光及高效太阳能电池研究方面取得新进展
原文如下:
钙钛矿太阳能电池在极短的时间内实现了超过25%的认证效率,并且得益于其出色的能质比,有望在柔性电子与空间光伏中得到应用。目前,用作高效率器件光吸收层的钙钛矿薄膜通常含有过量的碘化铅(PbI2)。这是因为过量碘化铅已经被证实能够增大晶粒尺寸、减少卤素空位缺陷并且诱导α相甲脒铅碘(FAPbI3)钙钛矿的取向生长。此外,生长过程中残余或者加热诱导产生的碘化铅还能够钝化晶界处缺陷。这些特性能够有效提高电池的单次扫描效率。
然而,在多次瞬时扫描下,富含碘化铅的电池器件的效率通常会迅速下降,并且迟滞效应显著。在长期运行中,界面处残留的碘化铅会成为引发钙钛矿分解的催化位点。在持续的光热作用下,碘化铅会分解产生金属铅而成为非辐射复合的中心,显著降低电池的开路电压。常见的处理策略是采用有机铵盐后处理的方法,利用有机铵盐与残留碘化铅的原位反应以钝化缺陷,但是与此同时会造成电池的热、湿或光不稳定性。
鉴于此,中心朱瑞研究员和龚旗煌院士课题组提出了一种钙钛矿表面化学抛光策略,创新地解耦了过量碘化铅的“双刃剑”效应。首先,通过调节钙钛矿薄膜中过量碘化铅的比例,最大化碘化铅对钙钛矿晶体成核与生长的利好。随后利用化学抛光剂将过量碘化铅从多晶钙钛矿薄膜表面剥离,最小化其潜在的光不稳定性。抛光后的钙钛矿薄膜表面具有更强的光致发光,更长的载流子寿命以及更好的能级排列。

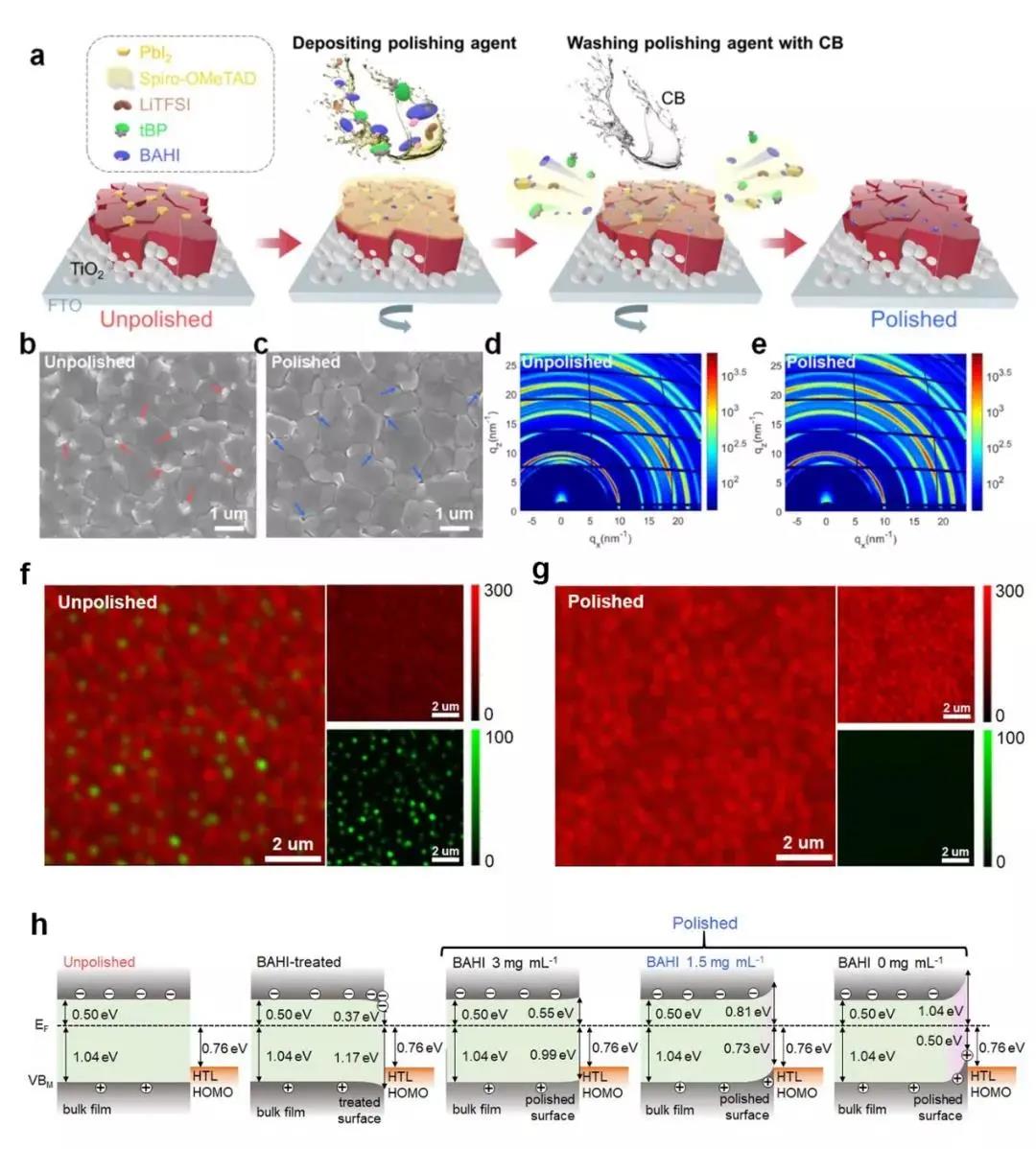
图1 (a)化学抛光过程示意图;(b,c)未抛光与抛光后薄膜的扫描电子显微镜图像;(d,e)未抛光与抛光后薄膜的掠入射广角X射线衍射二维图像;(f,g)未抛光与抛光后薄膜的激光扫描共聚焦荧光显微镜图像;(h)钙钛矿与空穴传输层界面的能级排列
得益于开路电压与填充因子的提升,器件效率从23.07%提高到了24.50%。由于残留碘化铅晶体引起界面离子迁移与光降解途径也被抑制和阻断,器件的迟滞效应显著降低,稳定性得到提升。该工作为制备高质量钙钛矿薄膜和获得高性能钙钛矿光电器件开辟了一条新途径。

图2 (a)器件的能量转换效率;(b)器件在最大功率点的稳态输出;(c)器件在空气中的存储稳定性;(d)器件的光照稳定性
2022年1月18日,相关研究成果以“钙钛矿表面的化学抛光提高光伏性能(Chemical Polishing of Perovskite Surface Enhances Photovoltaic Performances)”为题在线发表于《美国化学会志》(Journal of the American Chemical Society);北京大学物理学院特聘副研究员赵丽宸与2020级直博生李秋阳为文章共同第一作者,朱瑞研究员为通讯作者,合作者还包括中心胡小永教授,美国劳伦斯伯克利实验室Thomas P. Russell教授和Yufeng Jiang博士,台湾中研院薛景中教授和侯政宏博士,北京大学贾爽教授和中国科学技术大学胡芹研究员等。
上述研究工作得到北京市自然科学基金、国家重点研发计划、国家自然科学基金、中国博士后科学基金,以及纳光电子前沿科学中心、量子物质科学协同创新中心、极端光学协同创新中心、北京大学长三角光电科学研究院等支持。